Поделиться через


Рекомендации по проектированию раскрытия информации для искусственных голосов

Это важно

Для удобства предоставляются только переводы, отличные от английского языка. Ознакомьтесь с EN-US версией этого документа для окончательной версии.

Узнайте, как создавать и поддерживать доверие с клиентами, будучи прозрачными в отношении искусственного характера вашего голосового интерфейса.

Что такое раскрытие информации?

Раскрытие — это средство, позволяющее людям знать, что они взаимодействуют с или слушают голос, который искусственно генерируется.

Почему необходимо раскрытие информации?

Необходимость раскрыть синтетическое происхождение сгенерированного компьютером голоса относительно новой. В прошлом компьютерные голоса были явно искусственными — никто никогда не мог бы принять их за голос человека. Каждый день, однако, реалистичность синтетических голосов улучшается, и они становятся все более неотличимыми от человеческих голосов.

Цели

Это принципы, которые следует учитывать при разработке искусственных голосовых интерфейсов:

Укрепить доверие: проектирование с намерением завершить тест Тьюринга без ухудшения опыта. Сообщите пользователям о том, что они взаимодействуют с искусственным голосом, при этом позволяя им легко погрузиться в процесс.

Адаптироваться к контексту использования: понять, когда, где и как пользователи будут взаимодействовать с искусственным голосом, чтобы обеспечить правильный тип раскрытия в нужное время.

Задайте четкие ожидания: позволяет пользователям легко обнаруживать и понимать возможности агента. Предоставление дополнительных возможностей для получения дополнительных сведений о искусственных голосовых технологиях по запросу.

Примите неудачу: используйте моменты неудач для усиления возможностей агента.

Как использовать это руководство

Это руководство поможет определить, какие шаблоны раскрытия информации лучше всего подходят для искусственного голосового взаимодействия. Затем мы предлагаем примеры того, как и когда их использовать. Каждый из этих шаблонов предназначен для максимальной прозрачности для пользователей об искусственной речи, оставаясь верными принципам человеко-ориентированного дизайна.

Учитывая обширный текст рекомендаций по проектированию голосовых возможностей, мы сосредоточимся здесь специально на:

  • Оценка раскрытия информации: процесс определения типа раскрытия информации, рекомендуемого для искусственного голосового взаимодействия
  • Практическое руководство. Примеры шаблонов раскрытия информации, которые можно применить к вашему искусственному голосу
  • Когда раскрывать: оптимальные моменты для раскрытия на протяжении всего пути пользователя

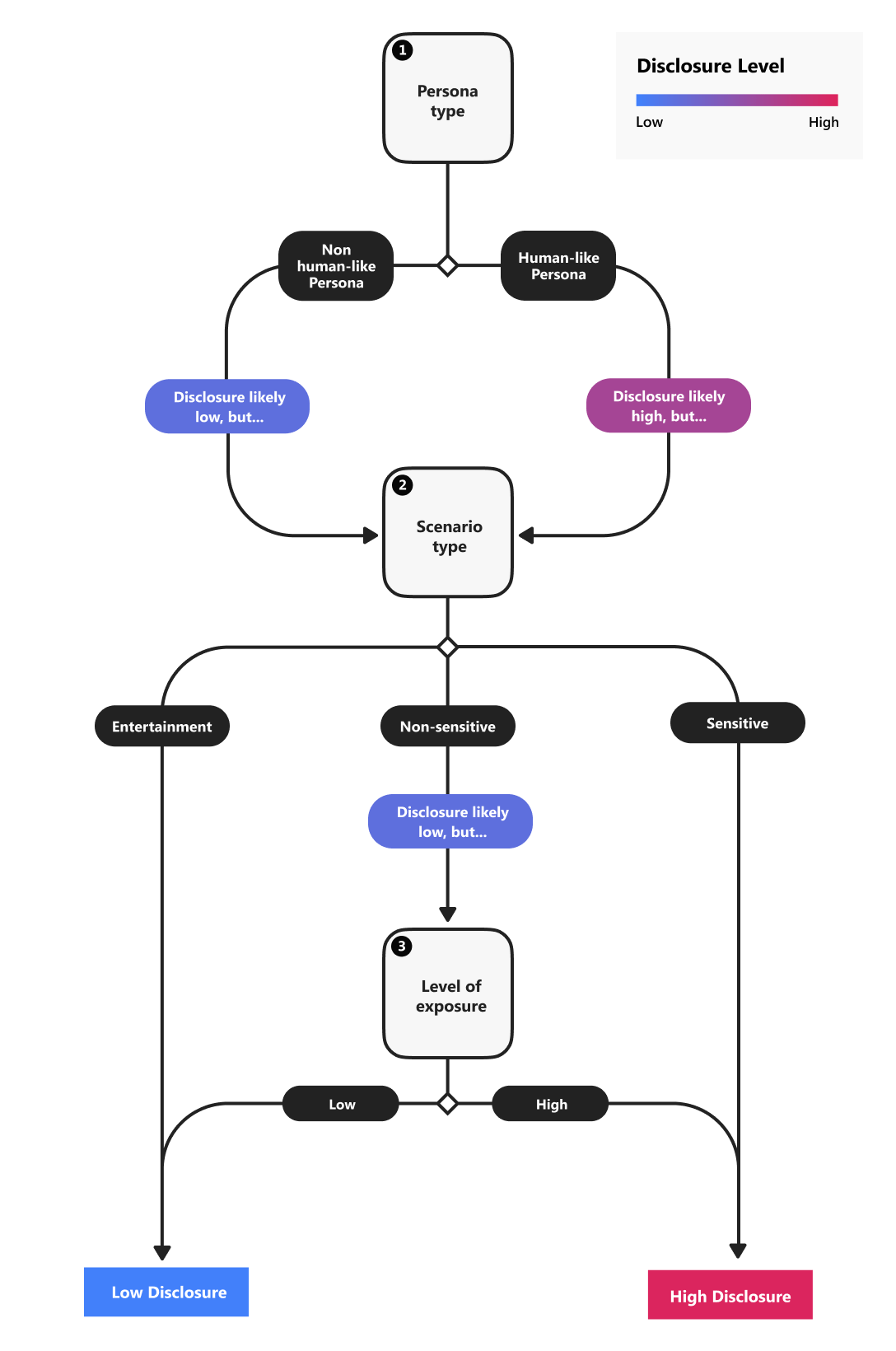
Оценка раскрытия информации

Учитывайте ожидания пользователей о взаимодействии и контексте, в котором они будут испытывать голос. Если контекст дает понять, что искусственный голос "говорит", раскрытие может быть минимальным, временным или даже ненужным. Основные типы контекстов, влияющие на раскрытие, включают тип личности, тип сценария и уровень воздействия. Это также помогает рассмотреть вопрос о том, кто может слушать.

Общие сведения о контексте

Используйте этот лист для определения контекста искусственного голосового интерфейса. Вы примените это на следующем шаге, где вы определите уровень раскрытия информации.

Категория Контекст использования Потенциальные риски и проблемы
Тип персона Если что-либо из следующего применимо, ваш персонаж соответствует категории "Человекообразная персона":
  • Persona воплощает реального человека, будь то вымышленное представление или нет. (например, фотография или компьютерная отрисовка реального человека)
  • Искусственный голос основан на голосе широко узнаваемого реального человека (например, знаменитости, политической фигуры)
Чем больше человеческих черт вы придаете своей персоне, тем вероятнее, что пользователь будет ассоциировать её с реальным человеком или поверить, что содержимое произносится реальным человеком, а не создаётся компьютером.
Тип сценария Если какой-либо из указанных ниже вариантов применяется, ваш голосовой интерфейс соответствует категории "Конфиденциальный":
  • Получение или отображение персональных данных от пользователя
  • Широковещательная передача срочных новостей и информации (например, предупреждение о чрезвычайной ситуации)
  • Стремится помочь реальным людям взаимодействовать друг с другом (например, считывает личные сообщения и тексты)
  • Предоставляет медицинскую или оздоровительную помощь
Использование искусственного голоса может не чувствовать себя соответствующим или надежным для людей, использующих его, когда темы связаны с конфиденциальными, личными или срочными вопросами. Они также могут ожидать того же уровня сочувствия и контекстной осведомленности, что и настоящий человек.
Уровень воздействия Ваш голос, скорее всего, соответствует категории "Высокий", если:
  • Пользователь будет слышать или взаимодействовать с искусственным голосом часто или в течение длительного времени
Важность прозрачности и построения доверия с пользователями еще выше при установлении долгосрочных отношений.

Определение уровня раскрытия

Используйте следующую схему, чтобы определить, требуется ли вашему синтетическому голосовому опыту высокий или низкий уровень раскрытия информации в зависимости от контекста использования.

Схема оценки раскрытия информации.

См. также