Поделиться через


Цепочки учетных данных в библиотеке удостоверений Azure для Python

Библиотека удостоверений Azure предоставляет учетные данные— общедоступные классы, реализующие протокол TokenCredential библиотеки Azure Core. Учетные данные представляют собой отдельный процесс аутентификации для получения токена доступа от Microsoft Entra ID. Эти учетные данные можно объединить в цепочку, чтобы сформировать упорядоченную последовательность механизмов проверки подлинности, которые необходимо предпринять.

Как работает цепочка учетных данных

Во время выполнения цепочка учетных данных пытается авторизоваться с помощью первых учетных данных в последовательности. Если эти учетные данные не удается получить токен доступа, выполняется попытка использования следующих учетных данных в последовательности, пока токен доступа не будет успешно получен. На следующей схеме последовательности показано следующее поведение:

схема, показывющая последовательность цепочки учетных данных.

Почему используются цепочки учетных данных

Цепочка учётных данных может предложить следующие преимущества:

  • Осведомленность о среде. Автоматически выбирает наиболее подходящие учетные данные в зависимости от среды, в которой выполняется приложение. Без этого вам потребуется написать код следующим образом:

    # Set up credential based on environment (Azure or local development)
    if os.getenv("WEBSITE_HOSTNAME"):
        credential = ManagedIdentityCredential(client_id=user_assigned_client_id)
    else:
        credential = AzureCliCredential()
    
  • Простой переход. Ваше приложение может перейти от локальной разработки к промежуточной или рабочей среде без изменения кода проверки подлинности.

  • Улучшенная устойчивость. Включает резервный механизм, который переходит к следующим учетным данным, когда предыдущий не получает маркер доступа.

Как выбрать цепочку учетных данных

Существует две различные философии по построению цепочек аутентификационных данных.

  • "Разобрать" цепочку: начните с предварительно настроенной цепочки и исключите то, что вам не нужно. Для этого подхода см. раздел " Общие сведения о DefaultAzureCredential".
  • "Создать" цепочку: начните с пустой цепочки и включите только то, что вам нужно. Для этого подхода см. раздел " Обзор ChainedTokenCredential ".

Обзор DefaultAzureCredential

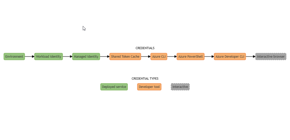
DefaultAzureCredential — это специализированная предварительно настроенная цепочка учетных данных. Она предназначена для поддержки многих сред, а также наиболее распространенных потоков проверки подлинности и средств разработчика. В графической форме базовая цепочка выглядит следующим образом:

Схема, на которую показан поток проверки подлинности DefaultAzureCredential.

Порядок попыток использования учетных данных с помощью DefaultAzureCredential следующий.

Заказ Подтверждение компетенции Описание Включено по умолчанию?
1 Среда Считывает коллекцию переменных среды, чтобы определить, настроен ли сервисный принципал приложения (пользователь приложения) для приложения. Если так, DefaultAzureCredential использует эти значения для проверки подлинности приложения в Azure. Этот метод чаще всего используется в средах сервера, но также может использоваться при разработке локально. Да
2 Идентификация рабочей нагрузки Если приложение развернуто на узле Azure с включенной функцией удостоверения рабочей нагрузки, выполните проверку подлинности этой учетной записи. Да
3 управляемое удостоверение Если приложение развернуто на узле Azure с включенным управляемым удостоверением, выполните проверку подлинности приложения в Azure с помощью этого управляемого удостоверения. Да
4 Кэш общих токенов Только в Windows, если разработчик вошел в Azure, используя вход в Visual Studio, выполните проверку подлинности приложения в Azure с помощью той же учетной записи. Да
5 Visual Studio Code Если разработчик прошел проверку подлинности с помощью расширения ресурсов Azure Visual Studio Code, а пакет azure-identity-broker установлен, выполните проверку подлинности этой учетной записи. Да
6 Azure CLI Если разработчик прошел проверку подлинности в Azure с помощью команды Azure CLI az login , выполните проверку подлинности приложения в Azure с помощью той же учетной записи. Да
7 Azure PowerShell Если разработчик прошел проверку подлинности в Azure с помощью командлета Connect-AzAccount Azure PowerShell, выполните проверку подлинности приложения в Azure с помощью той же учетной записи. Да
8 Интерфейс командной строки разработчика Azure Если разработчик прошел проверку подлинности в Azure с помощью команды Azure Developer CLI azd auth login , выполните проверку подлинности с помощью этой учетной записи. Да
9 Интерактивный браузер Если этот параметр включен, в интерактивном режиме выполняется проверка подлинности разработчика через браузер по умолчанию текущей системы. Нет
10 брокера Выполняет проверку подлинности с помощью учетной записи по умолчанию, вошедшей в ОС через брокер. Требуется установка пакета azure-identity-broker, поскольку используется экземпляр InteractiveBrowserBrokerCredential. Да

В самой простой форме можно использовать версию DefaultAzureCredential без параметров следующим образом:

from azure.identity import DefaultAzureCredential
from azure.storage.blob import BlobServiceClient

# Acquire a credential object
credential = DefaultAzureCredential()

blob_service_client = BlobServiceClient(
    account_url="https://<my_account_name>.blob.core.windows.net",
    credential=credential
)

Как настроить DefaultAzureCredential

В следующих разделах описываются стратегии управления учетными данными, включенными в цепочку.

Исключение отдельной учетной записи

Чтобы исключить отдельные учетные данные из DefaultAzureCredential, используйте соответствующий параметр excludeключевого слова. Например:

credential = DefaultAzureCredential(
    exclude_environment_credential=True, 
    exclude_workload_identity_credential=True,
    managed_identity_client_id=user_assigned_client_id
)

В предыдущем примере кода EnvironmentCredential и WorkloadIdentityCredential удаляются из цепочки учетных данных. В результате первой учетной записью, которую необходимо попытаться использовать, является ManagedIdentityCredential. Измененная цепочка выглядит следующим образом:

Схема, на которой показан поток проверки подлинности для экземпляра DefaultAzureCredential после использования параметров ключевого слова с префиксом исключения в конструкторе для удаления учетных данных среды и учетных данных удостоверения рабочей нагрузки.

Примечание.

InteractiveBrowserCredential по умолчанию исключается и поэтому не отображается на предыдущей схеме. Чтобы включить InteractiveBrowserCredential, установите параметр ключевого слова exclude_interactive_browser_credential в значение False, когда вызываете конструктор DefaultAzureCredential.

По мере того как настраивается больше параметров ключевых слов с префиксом exclude и исключения учетных данных True конфигурируются, преимущества использования DefaultAzureCredential уменьшаются. В таких случаях ChainedTokenCredential является более предпочтительным выбором и требует меньше кода. Чтобы проиллюстрировать, эти два примера кода ведут себя так же:

credential = DefaultAzureCredential(
    exclude_environment_credential=True,
    exclude_workload_identity_credential=True,
    exclude_shared_token_cache_credential=True,
    exclude_visual_studio_code_credential=True,
    exclude_azure_powershell_credential=True,
    exclude_azure_developer_cli_credential=True,
    exclude_broker_credential=True,
    managed_identity_client_id=user_assigned_client_id
)

Исключить категорию типа учетных данных

Чтобы исключить все Developer tool или Deployed service учетные данные, установите значение переменной среды AZURE_TOKEN_CREDENTIALS на prod или dev, соответственно. Если используется значение prod, основная цепочка учетных данных выглядит следующим образом:

Схема, показывающая DefaultAzureCredential с AZURE_TOKEN_CREDENTIALS значение

Если используется значение dev , цепочка выглядит следующим образом:

Схема, показывающая DefaultAzureCredential с AZURE_TOKEN_CREDENTIALS задано значение dev.

Это важно

Переменная AZURE_TOKEN_CREDENTIALS среды поддерживается в azure-identity пакетах версии 1.23.0 и более поздних версий.

Чтобы убедиться, что переменная среды определена и задана в поддерживаемую строку, задайте параметр require_envvarTrue в конструкторе:

credential = DefaultAzureCredential(require_envvar=True)

Использование определенных учетных данных

Чтобы исключить все учетные данные, кроме одного, задайте для переменной AZURE_TOKEN_CREDENTIALS среды имя учетных данных. Например, можно уменьшить цепочку, установив для нее DefaultAzureCredential значение AzureCliCredentialAZURE_TOKEN_CREDENTIALS .AzureCliCredential Сравнение строк выполняется без учета регистра. Допустимые строковые значения для переменной среды:

  • AzureCliCredential
  • AzureDeveloperCliCredential
  • AzurePowerShellCredential
  • EnvironmentCredential
  • InteractiveBrowserCredential
  • ManagedIdentityCredential
  • VisualStudioCodeCredential
  • WorkloadIdentityCredential

Это важно

Переменная AZURE_TOKEN_CREDENTIALS окружения поддерживает отдельные имена учетных данных в версиях пакетов azure-identity начиная с 1.24.0 и более поздних.

Чтобы убедиться, что переменная среды определена и задана в поддерживаемую строку, задайте параметр require_envvarTrue в конструкторе:

credential = DefaultAzureCredential(require_envvar=True)

Обзор ChainedTokenCredential

ChainedTokenCredential — это пустая цепочка, в которую добавляются учетные данные в соответствии с потребностями приложения. Например:

credential = ChainedTokenCredential(
    AzureCliCredential(),
    AzureDeveloperCliCredential()
)

В предыдущем примере кода создается настраиваемая цепочка учетных данных, состоящая из двух разработческих учетных данных. Сначала предпринимается попытка выполнить AzureCliCredential, а затем AzureDeveloperCliCredential, если необходимо. В графической форме цепочка выглядит следующим образом:

схема, показывающая поток проверки подлинности для экземпляра ChainedTokenCredential, состоящего из учетных данных Azure CLI и Azure Developer CLI.

Совет

Для повышения производительности оптимизируйте порядок учетных данных в ChainedTokenCredential от большинства до наименее используемых учетных данных.

Руководство по использованию по DefaultAzureCredential

DefaultAzureCredential, несомненно, самый простой способ начать работу с библиотекой удостоверений Azure, но с этим удобством приходят компромиссы. После развертывания приложения в Azure необходимо понять требования к проверке подлинности приложения. По этой причине замените DefaultAzureCredential определенной реализацией TokenCredential, например ManagedIdentityCredential.

Для этого есть следующие причины.

  • Проблемы отладки: При сбое проверки подлинности может быть сложно выполнить отладку и идентификацию проблемных учетных данных. Необходимо включить ведение журнала, чтобы увидеть прогрессию от одного учетных данных к следующему и состоянию успешности или сбоя каждого. Дополнительные сведения см. в разделе Отладка цепочки учетных данных.
  • Потери производительности: Процесс последовательного пробования нескольких учетных данных может вызвать потери производительности. Например, при запуске на локальном компьютере разработки управляемое удостоверение недоступно. Следовательно, ManagedIdentityCredential всегда завершается сбоем в локальной среде разработки, если только это не отключено явно через соответствующее свойство с префиксом exclude.
  • Непредсказуемое поведение: DefaultAzureCredential проверяет наличие определенных переменных среды. Возможно, кто-то может добавить или изменить эти переменные среды на уровне системы на хост-компьютере. Эти изменения применяются глобально и, следовательно, изменяют поведение DefaultAzureCredential среды выполнения в любом приложении, работающем на этом компьютере.

Отладка цепочки учетных данных

Чтобы диагностировать непредвиденные проблемы или понять, что делает цепочка учетных данных, включите ведение журнала в вашем приложении. При необходимости отфильтруйте журналы, чтобы оставить только те события, которые были созданы клиентской библиотекой идентификаций Azure. Например:

import logging
from azure.identity import DefaultAzureCredential

# Set the logging level for the Azure Identity library
logger = logging.getLogger("azure.identity")
logger.setLevel(logging.DEBUG)

# Direct logging output to stdout. Without adding a handler,
# no logging output is visible.
handler = logging.StreamHandler(stream=sys.stdout)
logger.addHandler(handler)

# Optional: Output logging levels to the console.
print(
    f"Logger enabled for ERROR={logger.isEnabledFor(logging.ERROR)}, "
    f"WARNING={logger.isEnabledFor(logging.WARNING)}, "
    f"INFO={logger.isEnabledFor(logging.INFO)}, "
    f"DEBUG={logger.isEnabledFor(logging.DEBUG)}"
)

Для иллюстрации предположим, что для проверки подлинности запроса к учетной записи хранилища блобов используется форма без параметров DefaultAzureCredential. Приложение выполняется в локальной среде разработки, и разработчик прошел проверку подлинности в Azure с помощью Azure CLI. Предположим, что для уровня ведения журнала задано значение logging.DEBUG. При запуске приложения в выходных данных отображаются следующие соответствующие записи:

Logger enabled for ERROR=True, WARNING=True, INFO=True, DEBUG=True
No environment configuration found.
ManagedIdentityCredential will use IMDS
EnvironmentCredential.get_token failed: EnvironmentCredential authentication unavailable. Environment variables are not fully configured.
Visit https://aka.ms/azsdk/python/identity/environmentcredential/troubleshoot to troubleshoot this issue.
ManagedIdentityCredential.get_token failed: ManagedIdentityCredential authentication unavailable, no response from the IMDS endpoint.     
SharedTokenCacheCredential.get_token failed: SharedTokenCacheCredential authentication unavailable. No accounts were found in the cache.
VisualStudioCodeCredential.get_token failed: VisualStudioCodeCredential authentication unavailable. No Azure account information found in Visual Studio Code.
AzureCliCredential.get_token succeeded
[Authenticated account] Client ID: 00001111-aaaa-2222-bbbb-3333cccc4444. Tenant ID: aaaabbbb-0000-cccc-1111-dddd2222eeee. User Principal Name: unavailableUpn. Object ID (user): aaaaaaaa-0000-1111-2222-bbbbbbbbbbbb
DefaultAzureCredential acquired a token from AzureCliCredential

В предыдущих выходных данных обратите внимание, что:

  • EnvironmentCredential, ManagedIdentityCredential, SharedTokenCacheCredential и VisualStudioCodeCredential не получили токен доступа Microsoft Entra в этом порядке.
  • Вызов AzureCliCredential.get_token завершается успешно, а результаты также указывают, что DefaultAzureCredential получил токен от AzureCliCredential. Поскольку AzureCliCredential удалось выполнить успешно, дальнейшие учетные данные проверены не были.

Примечание.

В предыдущем примере для уровня ведения журнала задано значение logging.DEBUG. Будьте осторожны при использовании этого уровня ведения журнала, так как он может выводить конфиденциальную информацию. Например, в этом случае идентификатор клиента, идентификатор арендатора и идентификатор объекта учетной записи пользователя разработчика в Azure. Все сведения о обратной трассировке удалены из выходных данных для ясности.