Note
Access to this page requires authorization. You can try signing in or changing directories.
Access to this page requires authorization. You can try changing directories.
Microservices architectures typically package and deploy each microservice instance inside a single container. Many instances of the microservices might be running, each in a separate container. Containers are lightweight and short-lived, making them easy to create and destroy, but difficult to coordinate and communicate between.
This article discusses the challenges of running a containerized microservices architecture at production scale, and how container orchestration can help. The article presents several Azure container orchestration options.
Containerized microservices architecture
In this simple containerized Azure Kubernetes Service (AKS) cluster:
- One Microservice A instance is running in Node 1, another instance in Node 2, and a third instance in Node 3.
- One instance of Microservice B is running in Node 1, and another instance in Node 3.
- Containerized reverse proxy servers are running in Nodes 1 and 2 to distribute traffic.

To manage the cluster, a DevOps team has to:
- Run multiple container instances in each node.
- Load balance traffic between the instances.
- Manage communication between dependent instances in separate nodes.
- Maintain the desired AKS cluster state.
With container orchestration, the DevOps team can represent the cluster's desired state as a configuration. A container orchestration engine enforces the desired configuration and automates all the management tasks.
Consider containerizing a simple three-tier web application:
- A container hosts the front-end component.
- Another container hosts the middle tier or REST API layer.
- The middle tier layer communicates with a globally distributed database.
Running these containers on a single development machine might not be too hard. However, running the application in high availability mode at scale in a production cluster quickly becomes challenging. Container orchestration is crucial for large and dynamic production environments.
Advantages of container orchestration
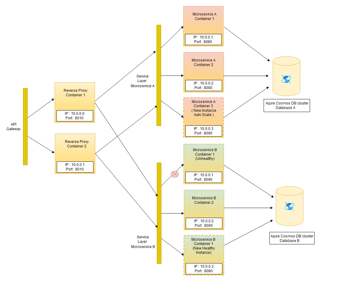
The following example shows how container orchestration can help manage cluster deployment, networking, and scaling.

The container orchestrator:
Automatically scales the number of microservice instances, based on traffic or resource utilization. In the example, the orchestrator automatically adds another Microservice A instance in response to increased traffic.
Manages the containers to reflect the configured desired state. In the example, Microservice B is configured to have two instances. One instance has become unhealthy, so the orchestrator maintains the desired state by creating another instance.
Wraps the containers for each microservice in a simple service layer. The service layer:
- Abstracts out complexities like IP address, port, and number of instances.
- Load balances traffic between microservice instances.
- Supports easy communication between dependent microservice instances.
Container orchestrators also provide flexibility and traffic control to:
- Release new versions or roll back to old versions of microservices or sets of microservices, without downtime.
- Enable side by side testing of different microservice versions.
Choose an Azure container orchestrator
Here are some options for implementing microservices container orchestration in Azure:
Azure Kubernetes Service (AKS) is a fully managed Kubernetes container orchestration service in Azure that simplifies deployment and management of containerized applications. AKS provides elastic provisioning, flexible application deployment model, and advanced identity and access management.
Azure Container Instances (ACI) is the quickest and simplest way to run a container in Azure. With ACI, you don't have to manage virtual machines or adapt higher-level services.
For simple orchestration scenarios, you can use Docker Compose to define and run a multi-container application locally. Then, deploy the Docker containers as an ACI container group in a managed, serverless Azure environment. For full container orchestration scenarios, ACI can integrate with AKS to create virtual nodes for AKS orchestration.
Azure Container Apps is a fully managed serverless container service for building and deploying modern apps at scale. With Container Apps, you can run microservices built with Spring Boot and other frameworks without having to manage infrastructure. Container Apps supports built-in autoscaling, traffic splitting, and integration with Azure.
Azure Red Hat OpenShift (ARO) supports deployment of fully managed OpenShift clusters on Azure. Running Kubernetes production containers requires integration with frameworks and tools like image registries, storage management, monitoring, and DevOps. ARO extends Kubernetes by combining these components into a single container platform as a service (PaaS).
Contributors
This article is maintained by Microsoft. It was originally written by the following contributors.
Principal author:
- Veerash Ayyagari | Principal Software Engineer
To see non-public LinkedIn profiles, sign in to LinkedIn.
Next steps
- Microservices architecture on Azure Kubernetes Service (AKS)
- Advanced Azure Kubernetes Service (AKS) microservices architecture
- CI/CD for AKS apps with Azure Pipelines
- Use API gateways in microservices